suncitygroup太阳集团官方网站
English Version
首页
太阳介绍
学院概况
历任领导
现任领导
组织机构
规章制度
百年土木
学科建设
省级重点学科
国家一流专业
国家一流本科课程
建设指导委员会
分学位委员会
分学术委员会
本科教学委员会
教师概况
领军人才
专任教师
行政人员
教辅人员
退休人员
人才培养
本科生教育
研究生教育
博士后教育
留学生教育
招生与就业
太阳集团
学术交流
科研项目
科研成果
科研方向
仪器设备
社会服务
院企合作
实践基地
党团工学
党务工作
师德师风建设
团学工作
工会工作
校友专栏
首页
校友会介绍
校友企业
校友风采
校园掠影
联系我们
下载中心
教师
学生
其他
系部中心工作
建筑环境与能源应用工程系
系部动态
专业历史
课程体系
特色课程
学术研究
道路与桥梁工程系
系部动态
教学培养
学科团队
学术前沿
合作交流
资源中心
建筑工程系
系部动态
课程体系
特色课程
学术研究
给排水科学与工程系
专业简介
系部动态
课程体系
特色课程
学术研究
土木工程基础部
系部动态
通知公告
教育教学
太阳集团
土木工程实验中心
中心动态
本科教学试验
国家级科研项目
省部级科研项目
参观交流指导
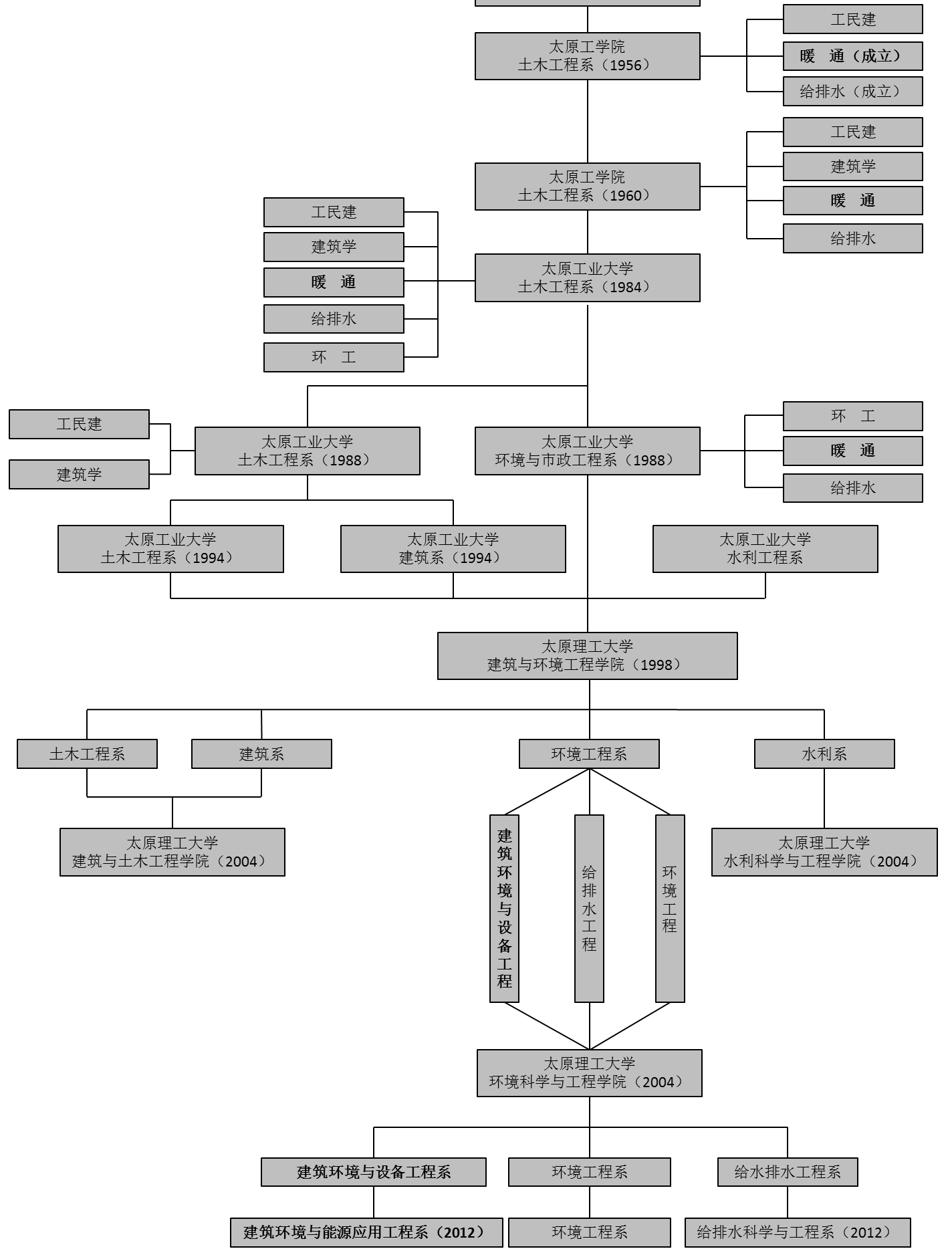
专业历史
当前位置:
首页
>>
系部中心工作
>>
建筑环境与能源应用工程系
历史沿革
日期:2020年07月30日 作者:来源: 点击数:
【关闭】