suncitygroup太阳集团官方网站
English Version
首页
太阳介绍
学院概况
历任领导
现任领导
组织机构
规章制度
百年土木
学科建设
省级重点学科
国家一流专业
国家一流本科课程
建设指导委员会
分学位委员会
分学术委员会
本科教学委员会
教师概况
领军人才
专任教师
行政人员
教辅人员
退休人员
人才培养
本科生教育
研究生教育
博士后教育
留学生教育
招生与就业
太阳集团
学术交流
科研项目
科研成果
科研方向
仪器设备
社会服务
院企合作
实践基地
党团工学
党务工作
师德师风建设
团学工作
工会工作
校友专栏
首页
校友会介绍
校友企业
校友风采
校园掠影
联系我们
下载中心
教师
学生
其他
人才培养
本科生教育
专业介绍
规章制度
培养方案
教学管理
本科生实践
研究生教育
规章制度
研究生导师团队
博士后教育
留学生教育
培养方案
教学管理
招生与就业
规章制度
当前位置:
首页
>>
人才培养
>>
研究生教育
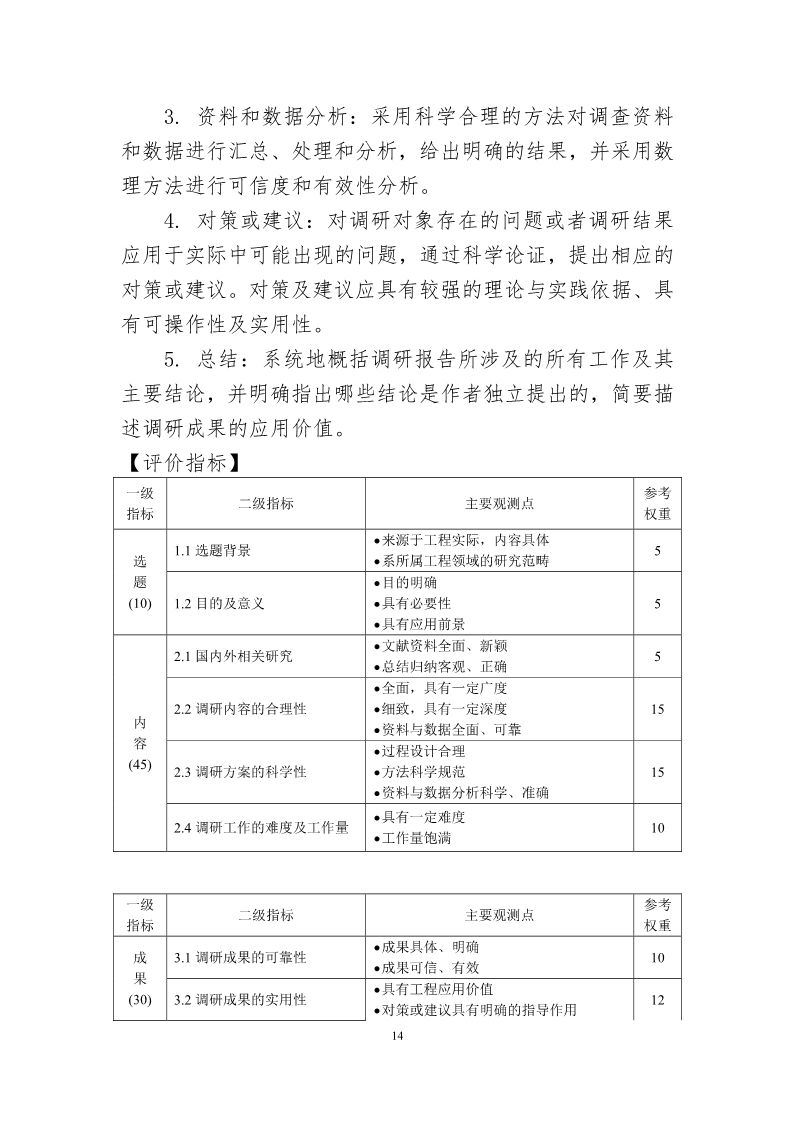
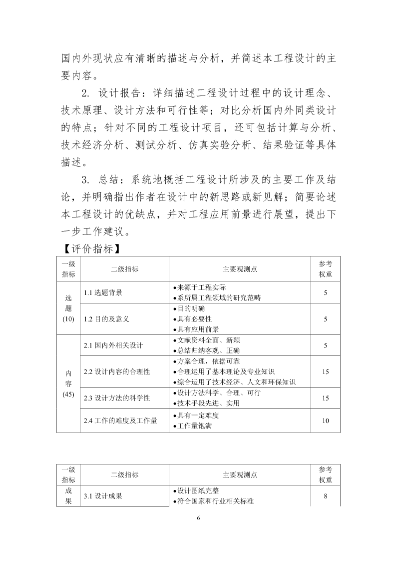
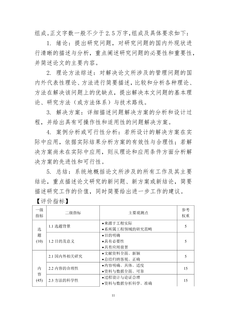
太阳成城集团工程类专业硕士学位论文基本要求(试行)
日期:2019年09月27日 作者:来源: 点击数:
【关闭】